SENZOR BLIŽINE 38kHz, fixno ojačanje, nizka svetilnost

5,95 €
Z DDV

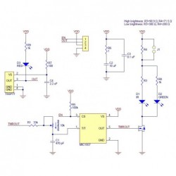
Modul za zaznavo bližine je sestavljen iz moduliranega IR senzorja (38 kHz) z fiksnim ojačanjem in ustrezne IR svetleče diode z oscilatorskim vezjem, kar skupaj predstavlja miniaturen senzor bližine. Ta modul ima nižjo svetilnost in v povprečju porablja 8mA pri 5V, ter ima tipično območje zaznave 30 cm.

Količina
na zalogi

4698

Podrobnejši opis in ostale podatke lahko najdete na tej povezavi: https://www.pololu.com/product/2579

Določene reference